App and Experience Design
Faceless Affair
A Knives Out murder mystery experience utilizing an app and AR
Background
This project was created at VCU Brandcenter for our Physical Computing class. Our task was to design an experience with physical and digital components for a piece of media. Our team chose Knives Out for our piece of media, a movie series about Benoit Blanc, a detective who solves mysteries.
The Experience
We landed on creating a murder mystery game with an additional digital app component. We decided on this strategy because, like the Knives Out movie series, we wanted to add a twist to a classic format.
How Might We…
The User Journey
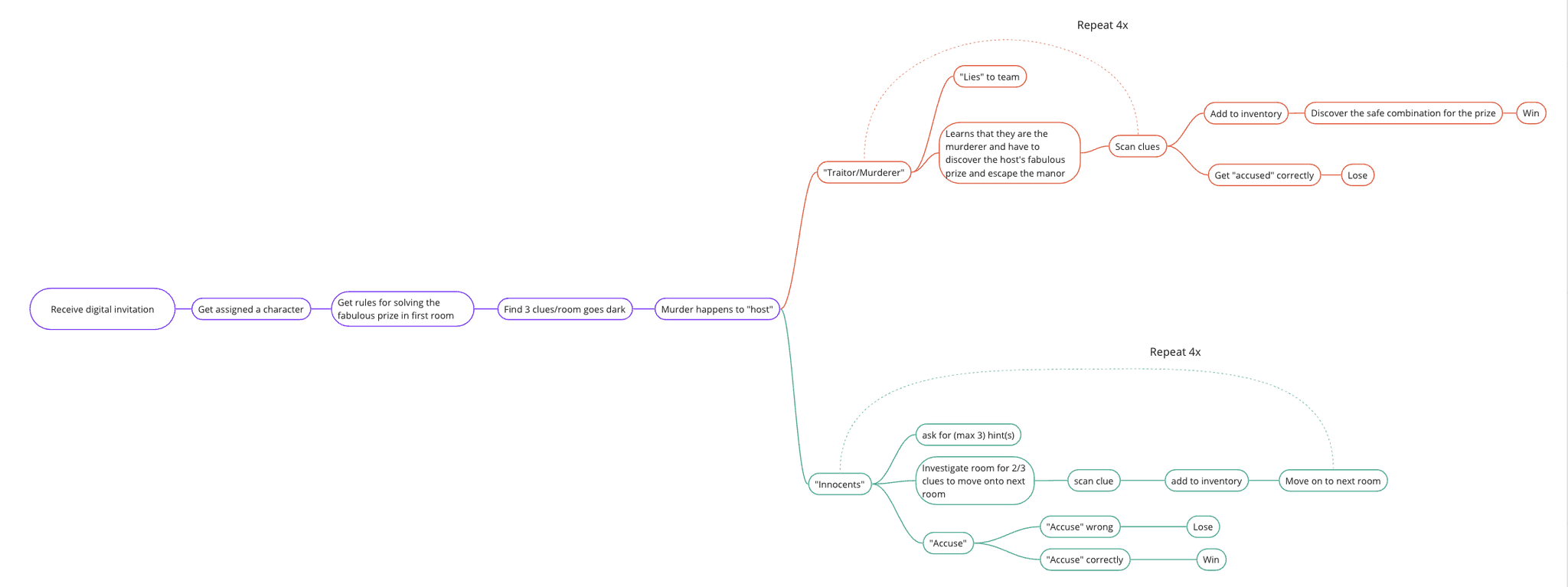
Our team spent a lot of time and used countless flash cards to figure out the game system for the experience. We explored multiple versions of the game and thought about aspects such as are all the characters completing the same actions, how are they interacting with the physical and digital space, and what are the win/lose cases. Ultimately, we settled on a game where one player becomes the murderer while the rest of the group acts as detectives. However, both teams complete the same scanning action with their phones to collect clues in their inventory. While the murderer is looking for clues to solve the original 'fabulous prize' task, the rest of the characters are looking for clues about the murderer.


Visual Design

Digital Invitation
The players receive a digital invitation via text link that will lead to a puzzle and invitation to the manor.
Face Filter
We envision face filters for each game character, which will allow users to share their excitement for the experience on social media. I created this filter using Procreate to illustrate the mask design and SparkAR Studio to map to the user's face.
The Manor
We created imagery using Midjourney for the host character and environments. In the future, I hope to further develop this project by 3D modeling each room the players go through.
Entry to manor
When the players enter the manor, they will receive phones with the app pre-loaded onto them in the reception room at the beginning of the experience. The phones will each have a privacy screen to prevent other players from looking at each other’s screens.
Character Selection
The players receive a digital invitation via text link that will lead to a puzzle and invitation to the manor.
Scanning for Clues
Players can scan items with a special symbol and collect them in their digital inventory. I modeled the clue items in the 3D app Nomad and added additional texture in Blender.
Accuse the Murderer
From the home screen, players can select which player to accuse of being the murderer and solve the mystery. We created win and lose screens depending on the outcome of the game.
